Recruiting Operations | At A Glance
Recruiting Operations manages interview coordination, candidate experience, recruiting tools, and programs. Advancement may require transitioning to recruiting.
This article originally appeared on LinkedIn on February 9, 2022.
What is Recruiting Operations?
Recruiting Operations is the backbone of any Recruiting organization. Responsibilities for the group vary widely depending on the company and structure, however, most Recruiting Operations orgs tend to be responsible for interview coordination, candidate experience, recruiting tools/enablement, and recruiting programs.
While most jobs in operations require stakeholder management, Recruiting Operations is unique in that roles often have to interact with both internal and external (candidates) stakeholders at a much higher frequency. This puts Recruiting Operations professionals in a position where they often serve as both brand ambassadors (externally) and candidate advocates (internally). Generally speaking, people in Recruiting Operations are resourceful and fully capable of building the tools they need to be successful as, unlike Business/Sales Ops, they are generally under-resourced and stretched thin.
Other skills Recruiting Operations professionals need to have as a baseline are:
Program/Project Management experience
Stakeholder Management
Data-driven (i.e. the ability to build dashboards, look at data and understand the story, etc)
Technically savvy (i.e. learning a tech stack, researching tools that will increase efficiencies, understanding multiple ATSs, building or understanding automations, etc)
Excellent communication (both written and verbal)
Exceptional organization and systems mindset
High EQ
Solution Driven
Deal negotiation
Vendor management
Understanding legal requirements for data privacy, EEOC/OFCCP, and local employment laws
What does Recruiting Ops look like at companies of various sizes?
The size of the company will dictate the size of the Recruiting Operations team. Generally speaking, the number of Recruiting Coordinators and Recruiting Operations people will be relative to the size of the organization and their recruiting teams. Many organizations choose to keep a ratio of 4 Recruiters to 1 Recruiting Coordinator and 5 Recruiting individuals to 1 Recruiting Ops person. In most cases, it will look something like this:
In smaller companies, the Recruit Coordination and Recruiting Operations are synonymous as the teams are small and scrappy. This individual would likely work in tandem with the Recruiter to implement and maintain the ATS as well as develop a tech stack while also recruiting and sourcing. At larger companies, you will see more of a division of labor where the Recruiting Coordinators focus primarily on candidate experience/management and coordination while gaining exposure to the ins and outs of recruiting such as sourcing and recruiting for entry-level or intern roles, and Ops focusing more on systems and programs. After about a year in role, Recruiting Coordinators have a firm idea of the landscape of Recruiting and will be pressed to decide to try and take the Ops path or become Recruiters or Sourcers.
In larger organizations, this is where the responsibilities within an Ops organization start to take shape. In the 1000-5000 range, companies will have Ops leads who focus on specific responsibilities. Generally, there will be one Lead who will focus on the back of the house (systems, vendor management, reporting, enablement, etc) and another Lead who takes on more on the front of the house (i.e. recruiting programs, events, branding). These Leads can mentor and support Recruiting Coordinators or even have a direct report. They will also generally cover specific regions so that there is global coverage for recruiting. In organizations that 10000+, Recruiting Ops will have an individual embedded in every region (i.e. EMEA, APAC, AMER, LATAM) so that there is 24-hour coverage in a region's native language. There is also a Recruiting Coordinator Manager who can roll into Ops or be a part of the Recruiting Leadership team.
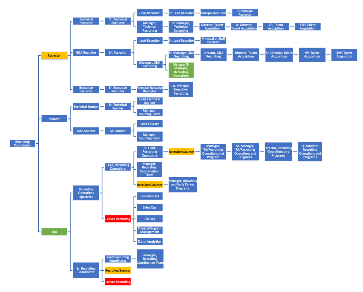
How do you advance in Recruiting Operations?
Before you panic at the giant chart, you have to understand that for most Recruiting Operations professionals to advance to a Recruiting Operations Manager or above, they will generally feel they need to leave Ops and become a Recruiter to get enough experience and the right vocabulary to speak confidently to leadership. This viewpoint is completely understandable as many job descriptions will look for 2-5 years of full-cycle recruiting experience and many companies look for Recruiters, who have a strong process focus. This Recruiting experience does have a direct correlation for some success in Recruiting Ops as it rounds out the knowledge of Recruiting overall and provides the necessary vernacular to communicate within a wider People team.
Most early-career Recruiting Operations professionals will feel nervous about this transition and worry if that means they will never be able to get back into Recruiting Ops after they dip their toes in the Recruiting pool. This concern can often be assuaged when you are able to provide a growth framework, clear goals, and the means to hit those goals. However, it is worth mentioning to them that staying in pure Ops can often be a rarity for Recruiting Operations leadership positions as you will need to overcome concerns around understanding the full recruiting cycle.
This will be an article for another day but a fair number of Recruiting Coordinators, because of the number of transferable skills, opt to leave Recruiting entirely and there is nothing wrong with that either.
Disclaimer: The views expressed and opinions expressed in this article are those of the author and they do not necessarily reflect the official policy or position of any other agency, organization, employer, or company. Assumptions made in the analysis are not reflective of the position of any entity other than the author. Since we are critically-thinking human beings, these views are always subject to change, revision, and rethinking at any time. Please do not hold them in perpetuity.